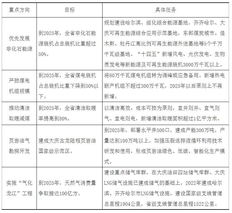
ÈÕǰ£¬ºÚÁú½Ê¡Ó¡·¢¡¶ºÚÁú½Ê¡½¨É轡ȫÂÌÉ«µÍ̼ѻ·Éú³¤¾¼ÃϵͳʵÑ鼯»®¡·¡£Æ¾Ö¤¼Æ»®£¬¸ÃÊ¡½«Íƶ¯ÄÜԴϵͳÂÌÉ«µÍ̼תÐÍ£¬Æð¾¢¹¹½¨ÐÂÐ͵çÁ¦ÏµÍ³£¬¡°Ê®ËÄÎ塱ʱ´ú£¬ÐÂÔö·çµç¡¢¹â·ü¡¢ÉúÎïÖʵçµÈÐÂÄÜÔ´¼°¿ÉÔÙÉúÄÜÔ´×°»ú3000ÍòǧÍßÒÔÉÏ£¬µ½2025Äêȫʡ·Ç»¯Ê¯ÄÜÔ´×°»úÕ¼±ÈÁè¼Ý50%£»Í¬Ê±ÑÏ¿ØÐÂÔöúµç×°»úÈÝÁ¿£¬½«80ÍòǧÍßúµç»ú×éתΪµ÷·å»òÓ¦¼±±¸Óã»ÐÂÔöÈȵçÁª²ú»ú×é²»Áè¼Ý300ÍòǧÍߣ¬2025ÄêÒÔºóÔÔòÉϲ»ÔÙÐÂÔö¡£?
¡¾ÔÎÄÈçÏ¡¿
ºÚÁú½Ê¡½¨É轡ȫÂÌÉ«µÍ̼ѻ·Éú³¤¾¼ÃϵͳʵÑ鼯»®
?
Ϊ¹á³¹Âäʵ¡¶¹úÎñÔº¹ØÓÚ¼ÓËÙ½¨É轡ȫÂÌÉ«µÍ̼ѻ·Éú³¤¾¼ÃϵͳµÄÖ¸µ¼Òâ¼û¡·£¨¹ú·¢¡²2021¡³4ºÅ£©£¬Ôö½ø¾¼ÃÉç»áÉú³¤ÖÜÈ«ÂÌɫתÐÍ£¬Á¬ÏµÎÒÊ¡ÏÖʵ£¬Öƶ©±¾ÊµÑ鼯»®¡£
Ò»¡¢×ÜÌåÒªÇó
ÒÔϰ½üƽÐÂʱ´úÖйúÌØÉ«Éç»áÖ÷ÒåÍ·ÄÔΪָµ¼£¬ÉîÈë¹á³¹Ï°½üÒ»Éú̬ÎÄÃ÷Í·ÄÔºÍϰ½üƽ×ÜÊé¼Ç¶ÔºÚÁú½µÄÖ÷Òª½²»°Ö÷Ҫָʾָ»Ó¾«Éñ£¬ÍêÕû׼ȷÖÜÈ«¹á³¹ÐÂÉú³¤ÀíÄÀο¿Ê÷Á¢¡°ÂÌË®Çàɽ¾ÍÊǽðÉ½ÒøÉ½£¬±ùÌìÑ©µØÒ²ÊǽðÉ½ÒøÉ½¡±ÀíÄ¼á³ÖÖØµãÍ»ÆÆ¡¢Á¢ÒìÒýÁì¡¢ÎÈÖÐÇó½ø¡¢Êг¡µ¼Ïò£¬¼á¾öÈ¥¡¢×Ô¶¯µ÷¡¢¼ÓËÙת£¬ÌáÉý·Å´óÂÌÉ«Éú³¤ÓÅÊÆ£¬È«·½Î»È«Àú³ÌÍÆÐÐÂÌÉ«ÍýÏë¡¢ÂÌÉ«Éè¼Æ¡¢ÂÌɫͶ×Ê¡¢ÂÌÉ«½¨Éè¡¢ÂÌÉ«Éú²ú¡¢ÂÌÉ«Á÷ͨ¡¢ÂÌÉ«ÉúÑÄ¡¢ÂÌÉ«ÏûºÄ£¬Í³³ïÍÆ½ø¾¼Ã¸ßÖÊÁ¿Éú³¤ºÍÉú̬ÇéÐθßˮƽ±£»¤£¬½¨É轡ȫÂÌÉ«µÍ̼ѻ·Éú³¤µÄ¾¼Ãϵͳ£¬È·±£ÊµÏÖ̼´ï·å¡¢Ì¼ÖкÍÄ¿µÄ¡£
µ½2025Ä꣬ÂÌÉ«¹¤Òµ±ÈÖØÏÔ×ÅÌáÉý£¬ÂÌÉ«µÍ̼ѻ·Éú³¤µÄÉú²úϵͳ¡¢Á÷ͨϵͳ¡¢ÏûºÄϵͳÆðÔ´Ðγɡ£µ¥Î»GDPÄܺÄϽµ15%£¬µ¥Î»GDP¶þÑõ»¯Ì¼ÅÅ·ÅϽµ16%£¬·Ç»¯Ê¯ÄÜÔ´ÏûºÄ±ÈÖØÌá¸ßµ½15%×óÓÒ£¬·Ç»¯Ê¯ÄÜÔ´×°»úÕ¼±ÈÁè¼Ý50%£¬µØ¼¶¶¼»á¿ÕÆøÖÊÁ¿ÓÅÁ¼ÌìÊý±ÈÀýÌá¸ßµ½94%¡£µ½2035Ä꣬ÂÌÉ«¹¤Òµ¹æÄ£ÂõÉÏÐĄ̂½×£¬ÆÕ±éÐγÉÂÌÉ«Éú±¬·¢ÑÄ·½·¨£¬Ì¼ÅÅ·Å´ï·åºóÎÈÖÐÓнµ£¬½¨³ÉÐËÍúÃñÖ÷ÎÄÃ÷е÷ƯÁÁµÄÉç»áÖ÷ÒåÏÖ´ú»¯ÐÂÁú½¡£
¶þ¡¢½¡È«ÂÌÉ«µÍ̼ѻ·Éú³¤µÄÉú²úϵͳ
£¨Ò»£©¼ÓËÙ¹¤ÒµÂÌÉ«Éý¼¶³ÌÐò¡£½«ÓÅ»¯¹¤Òµ½á¹¹×÷ÎªÖØÖÐÖ®ÖØ£¬ÍƽøÏîĿԴͷ¿ØÌ¼¡¢Éú²úÀú³Ì½µÌ¼¡¢Éú̬ϵͳ¹Ì̼£¬¼ÓËÙÉú³¤ÂÌÉ«µÍ̼¹¤Òµ£¬¼á¾ö×èÖ¹¸ßºÄÄܸßÅÅ·ÅÏîĿäĿÉú³¤¡£¼ÌÐøÉ¹©Ó¦²à½á¹¹ÐÔˢУ¬ÒÀ·¨ÒÀ¹æïÔÌÂäÎé²úÄܺͻ¯½â¹ýÊ£²úÄÜ£¬¼ÓËÙʵÑéÖØµãÐÐÒµÂÌÉ«»¯Ë¢Ð£¬ÍÆÐвúÆ·ÂÌÉ«Éè¼Æ£¬Ê¹ÓÃÂÌÉ«µÍ̼ÔÖÊÁÏ£¬½¨ÉèÂÌɫ֯×÷ϵͳ¡£ÉîÈëʵÑéÂÌɫ֯Ô죬ÅàÓýÒ»ÅúÂÌÉ«¹¤³§¡¢ÂÌÉ«Ô°Çø¡£¼ÓËÙÑ»·Éú³¤£¬×éÖ¯ºÃÆëÆë¹þ¶û¡¢´óÇì¡¢¼¦Î÷¡¢Æß̨ºÓµÈ¹ú¼Ò¼¶×ÊÔ´×ÛºÏʹÓûùµØ½¨Éè¡£ÔúÊµÍÆ½øÇå½àÉú²úî¿Ïµ£¬ÒÀ·¨¶Ô¡°Ë«³¬¡¢Ë«ÓС¢Äܺij¬Ï޶ÆóҵʵÑéÇ¿ÖÆÐÔÇå½àÉú²úÉóºË£¬Ç¿»¯ÒÔÅÅÎÛÔÊÐíÖÆÎª½¹µãµÄÀο¿ÎÛȾԴî¿Ïµ¡£
רÀ¸1 Ôö½ø¹¤ÒµÂÌÉ«Éý¼¶

£¨¶þ£©ÌáÉýũҵÂÌÉ«Éú³¤Æ·ÖÊ¡£Î§ÈƿƼ¼ÖúÅ©¡¢ÂÌÉ«ÓÅÅ©¡¢ÖÊÁ¿ÐËÅ©¡¢Æ·ÅÆÇ¿Å©¡¢¹¤Òµ¸»Å©¡°Îå´óÐж¯¡±£¬ÔöǿũҵÇéÐιܿأ¬Ç¿»¯ÍÁÈÀ¹Ì̼¼õÅŹ¦Ð§£¬ÍƽøÅ©²úÆ·ÂÌÉ«»¯µÍ̼»¯Éú̬»¯¡£½ÓÄɹ¤³Ì¡¢Å©ÒÕ¡¢ÉúÎïµÈ²½·¥£¬±£»¤ºÃºÚÍÁµØÕâ¸ö¡°¸ûµØÖеĴóÐÜ衱¡£ÉîÈëʵÑéÅ©×÷ÎïºÍÐóÇÝÁ¼ÖÖÁªºÏ¹¥¹Ø£¬ÍƽøÖÆÖÖ»ùµØºÍÁ¼ÖÖ·±Óýϵͳ½¨É裬ʵÏÖÅ©²úÆ·Æ·ÖÖÅàÓý£¬Ôö½øÆ·ÖÊÌáÉý¡£ÃãÀøÉú³¤Éú̬ݪֲ¡¢ÉúÌ¬ÑøÖ³£¬ÔöÇ¿ÂÌɫʳÎï¡¢ÓлúÅ©²úÆ·ÈÏÖ¤ºÍÖÎÀí¡£Éú³¤Éèʩũҵ£¬ÍƽøÉú²úÀú³Ì½ÚÄܽµºÄ¡£¿ªÕ¹¡°ÖйúÁ¸Ê³¡¢Öйú·¹Í롱ÖÊÁ¿ÌáÉýÐж¯£¬´òºÃº®µØºÚÍÁ¡¢ÂÌÉ«Óлú¡¢·Çת»ùÒòÓÅÊÆÅÆ£¬¼ÓËÙÍÆ¶¯Å©ÒµÓÉÊýÄ¿ÐÍÏòÊýÄ¿ÖÊÁ¿Ð§ÒæÐÍת±ä¡£Éú³¤Éú̬ѻ·Å©ÒµºÍÁÖҵѻ·¾¼Ã£¬Íƽø½Õ¸Ñ×ÛºÏʹÓ㬽¨ÉèÐóÇÝ·àÎÛÍøÂç¡¢Öü´æ¡¢´¦Öóͷ£ºÍʹÓÃϵͳ¡£ÍÆÐнÚˮũҵ¡¢¸ßЧÓÃË®ÊÖÒÕ¡¢µØ±íË®Öû»µØÏÂË®£¬ÊµÑéÐݸûͣˮ¡¢¿Ø¹à½ÚË®¡¢¹¤³Ì»»Ë®¡°ÈýË®¡±²½·¥¡£ÔöǿũĤÎÛȾÖÎÀí£¬ÊµÑéũҩ¡¢ÊÞÓÿ¹¾úҩʹÓüõÁ¿ºÍ²úµØÇéÐξ»»¯Ðж¯¡£¼ÓËÙÒ»¶þÈý¹¤ÒµÈÚºÏÉú³¤¡£
רÀ¸2 ÍÆ½øÅ©ÒµÂÌÉ«Éú³¤

£¨Èý£©ÃãÀøÐ§ÀÍÒµÂÌÉ«Éý¼¶¡£Ìá¸ßÉú²úÐÔЧÀÍÒµÂÌÉ«Éú³¤ÖÊÁ¿£¬ÃãÀøÑз¢Éè¼Æ¡¢Ä¥Á·¼ì²âÈÏÖ¤¡¢ÉÌÎñ×Éѯ¡¢Ð§ÀÍÍâ°ü¡¢ÏÖ´úÎïÁ÷¡¢ÐÅÏ¢ÊÖÒÕ¡¢»áÕ¹µÈЧÀÍÒµ¼ÓËÙÂÌɫתÐÍ£¬ÃãÀø°ìÕ¹Éèʩѻ·Ê¹Ó㬰ìÍ×ÂÌɫչ»á£¬Á¢ÒìÂÌɫЧÀÍģʽ£¬ÖúÁ¦ÖÆÔìÒµÂÌÉ«µÍ̼ѻ·Éú³¤¡£ÍƽøÉúÑÄÐÔЧÀÍÒµÂÌÉ«Éú³¤£¬ÅàÓý׳´óÉÌóÂÌÉ«Á÷ͨÖ÷Ì壬ÓÐÐòÉú³¤³öÐС¢×¡ËÞµÈÁìÓò¹²Ïí¾¼Ã£¬Ìá¸ßÏÐÖÃ×ÊԴʹÓÃÂÊ¡£ÃãÀøÐǼ¶·¹µê¡¢Âùݡ¢²ÍÒûÐÐÒµ²»×Ô¶¯Ìṩһ´ÎÐÔÓÃÆ·£¬Ö¸µ¼ÏûºÄ·½·¨ÂÌÉ«»¯¡£ÑÏ¿áÂäÊµÍÆ¶¯ÆûÐÞ¡¢×°ÐÞ×°ÊεÈÐÐҵʹÓõͻӷ¢ÐÔÓлúÎﺬÁ¿Ô¸¨ÖÊÁϵÄÒªÇó£¬ÔöÇ¿¹ú¼ÒºÍµØ·½Í¿ÁÏ¡¢ÓÍÄ«¡¢½ºÕ³¼Á¡¢Ï´åª¼ÁµÈ²úÆ·VOCs£¨»Ó·¢ÐÔÓлúÎº¬Á¿ÏÞÖµ±ê×¼Ö´ÐÐÇéÐεļàÊÓ¼ì²é¡£
£¨ËÄ£©Æð¾¢Éú³¤º®µØ±ùÑ©¹¤Òµ¡£×½×¡±±¾©¶¬°Â»áÆõ»ú£¬½«±ùÑ©¡°Àä×ÊÔ´¡±×ª»»³É¡°ÈȾ¼Ã¡±£¬³ä·ÖÊÍ·ÅÑDz¼Á¦ÂÛ̳ÄÜÁ¿£¬°ÑÑDz¼Á¦Éú³¤³É¸ß¶ËÆóÒµ¶Ê»ᡢÄê»á¾ÙÐеأ¬´òÔì³ÉÎÒÊ¡Êý×Ö¾¼ÃºÍÕñÐËÉú³¤µÄÆ·ÅÆ¡£Íƽøº®µØÌØÉ«¹¤ÒµÉú³¤£¬½¨ÉèºÚºÓ¡¢´óÐ˰²Á뺮µØ²âÊÔ¹¤Òµ»ùµØ¡£¸»ºñ±ùÑ©¾¼ÃÆ×ϵ£¬ºëÑï±ùÑ©ÎÄ»¯ºÍÃûÈË£¬Ôö½ø±ùÑ©ÂÃÓΡ¢±ùÑ©Ô˶¯¡¢±ùÑ©ÎÄ»¯¡¢±ùÑ©½ÚÇì¡¢±ùÑ©ÓéÀÖ¡¢±ùѩװ±¸¡¢±ùÑ©½ÌÓýÅàѵµÈÐͬÁ¢ÒìÉú³¤£¬×öÇ¿×ö´ó±ùÑ©¹¤Òµ¡£
£¨Î壩ÅàÓý׳´óÂÌÉ«»·±£¹¤Òµ¡£¼ÓËÙÅàÓýÂÌÉ«¹¤ÒµÊг¡Ö÷Ì壬Âäʵ¹ú¼ÒÂÌÉ«¹¤ÒµÖ¸µ¼Ä¿Â¼£¬°ïÖúÒ»Åú¡°×¨¾«ÌØÐ¡±ÖÐСÆóÒµ¡¢ÂÌÉ«ÊÖÒÕÁ¢ÒìÆóÒµ£¬ÅàÓýÒ»Åúרҵ»¯Ö÷¸ÉÆóÒµ£¬Æð¾¢ÕùÈ¡´´¿ª¹ú¼ÒÂÌÉ«¹¤ÒµÊ÷Ä£»ùµØ£¬ÒÀÍÐÊ¡½¨Í¶¼¯ÍÅ×齨Éú̬»·±£¼¯ÍÅ¡£¼ÓËÙÉú³¤½ÚÄÜ»·±£Ð§ÀÍÒµ£¬ÍƽøÌõÔ¼ÄÜÔ´ÖÎÀí¡¢ÌõÔ¼½ÚË®ÖÎÀí£¬ÍÆ¹ã½ÚÄÜ×Éѯ¡¢Õï¶Ï¡¢Éè¼Æ¡¢ÈÚ×Ê¡¢Ë¢Ð¡¢Íйܵȡ°Ò»Õ¾Ê½¡±×ÛºÏЧÀÍģʽ£¬³ä·ÖÑéÕ¹ÇéÐÎÎÛȾµÚÈý·½ÖÎÀíµÈģʽºÍÒÔÇéÐÎÖÎÀíЧ¹ûΪµ¼ÏòµÄÇéÐÎÍйÜЧÀÍ¡£
רÀ¸3 ¿ªÕ¹½ÚÄÜ»·±£Ð§ÀÍÒµÊÔµã

£¨Áù£©Íƶ¯Ô°ÇøÂÌɫתÐÍ¡£ÊµÑé¹¤ÒµÔ°ÇøÂÌÉ«»¯ÅàÓý¹¤³Ì£¬Ìá¸ßн¨Ô°ÇøÂÌÉ«µÍ̼ѻ·Ë®Æ½£¬´ÓÉè¼Æ×îÏȹᴮÂÌÉ«Éú³¤ÀíÄÒÀ·¨ÒÀ¹æ¿ªÕ¹ÍýÏëÇéÐÎÓ°ÏìÆÀ¼Û£¬ÑÏ¿á×¼Èë±ê×¼¡£Íƽø¼ÈÓÐÔ°ÇøºÍ¹¤Òµ¼¯ÈºÑ»·»¯Ë¢Ð£¬ÔÚÅàÓý6¸öǧÒÚ¼¶¹¤ÒµÔ°ÇøºÍ50¸öÒÔÉϰÙÒÚ¼¶¹¤ÒµÔ°ÇøÀú³ÌÖУ¬Ôö½øÔ°Çø¹«ÓÃÉèÊ©¹²½¨¹²Ïí¡¢ÄÜÔ´Ìݼ¶Ê¹Óá¢Ë®×ÊÔ´Ñ»·Ê¹ÓᢷÏÎï×ÛºÏʹÓã¬ÍýÏë½á¹¹ÂþÑÜʽÐÂÄÜÔ´¡£ÃãÀø»¯¹¤µÈ¹¤ÒµÔ°ÇøÅäÌ×½¨ÉèΣÏÕ·ÏÎOÖÐÖü´æ¡¢Ô¤´¦Öóͷ£ºÍ´¦Öóͷ£ÉèÊ©¡£
£¨Æß£©¹¹½¨ÂÌÉ«¹©Ó¦Á´¡£Ì½Ë÷²úÆ·È«ÉúÃüÖÜÆÚÂÌÉ«»·±£ÖÎÀí£¬ÃãÀøÆóÒµ¿ªÕ¹ÂÌÉ«Éè¼Æ¡¢Ñ¡ÔñÂÌÉ«ÖÊÁÏ¡¢ÊµÑéÂÌÉ«²É¹º¡¢´òÔìÂÌɫ֯Ô칤ÒÕ¡¢ÍÆÐÐÂÌÉ«°ü×°¡¢¿ªÕ¹ÂÌÉ«ÔËÊä¡¢ÔöÇ¿·ÅÆú²úÆ·½ÓÄÉ´¦Öóͷ£¡£¿ªÕ¹Ê¡¼¶ÂÌÉ«¹©Ó¦Á´ÖÎÀíÆóÒµÆÀ¼Û£¬ÔñÓÅÏòÉÏÍÆ¼ö£¬Æð¾¢½¨ÉèÊ¡¼¶ÒÔÉÏÂÌÉ«¹©Ó¦Á´ÖÎÀíÆóÒµ¡£
Èý¡¢½¡È«ÂÌÉ«µÍ̼ѻ·Éú³¤µÄÁ÷ͨϵͳ
£¨°Ë£©ÌáÉýÎïÁ÷ÂÌÉ«Éú³¤Ë®Æ½¡£Æð¾¢µ÷½âÔËÊä½á¹¹£¬ÍƽøÌú·¡¢¹«Â·¡¢º½¿Õ¡¢Ë®Ô˵ȶàʽÁªÔË¡£¼ÓËÙÌú·רÓÃÏß¡¢×ۺϻõÔËÊàŦ½¨É裬һÁ¬Íƶ¯´ó×Ú»õÎïÔËÊ乫תÌú¡£¹¹½¨ÍêÉÆ¹ú¼Êº½ÏßÍøÂç¼°»õÔËÍøÂ磬½¨³ÉÃæÏò±±ÃÀµÄº½¿ÕÎïÁ÷ÖÐÐÄ£¬ÐÞ½¨¶«±±ÑÇÃæÏòÅ·ÖÞµÄÖ÷ÒªÃÅ»§¡£ÔöÇ¿ÔËÊä×éÖ¯ÖÎÀí£¬Ôö½øÖÖÖÖÔËÊä·½·¨ºÍÔËÊä×éÖ¯ÐÎʽ¼äµÄÓÐÓÃÏνӡ¢¸ßЧÔËת¡£Éú³¤ÂÌÉ«²Ö´¢£¬Ö§³Ö½ÚÄÜ»·±£ÐͲִ¢ÉèÊ©¡¢ÂÌÉ«·Ö¼ðÖÐÐĽ¨Éè£¬ÍÆ¹ãʹÓÿÉÑ»·¡¢¿ÉÕÛµþ°ü×°²úÆ·ºÍÎïÁ÷ÅäËÍÓþߡ£ÍƹãÂÌÉ«µÍ̼ÔËÊ乤¾ß£¬¿Ú°¶ºÍ»ú³¡Ð§ÀÍ¡¢¶¼»áÎïÁ÷ÅäËÍ¡¢ÓÊÕþ¿ìµÝµÈÁìÓòÒªÓÅÏÈʹÓÃÐÂÄÜÔ´»òÇå½àÄÜÔ´Æû³µ¡£
רÀ¸4 ÍÆ½øÂÌÉ«ÎïÁ÷ϵͳ½¨Éè

£¨¾Å£©ÍêÉÆÔÙÉú×ÊÔ´½ÓÄÉʹÓÃϵͳ¡£ÍƽøÀ¬»ø·ÖÀàÓëÔÙÉú×ÊÔ´½ÓÄÉ¡°Á½ÍøÈںϡ±£¬Ö§³Ö½¨ÉèÔÙÉú×ÊÔ´ÇøÓò·ÖÀà½ÓÄɺÍÉúÒâÖÐÐÄ£¬ºÏÀí½á¹¹½¨Éè½ÓÄÉϵͳ£¬Ìá¸ßÔÙÉú×ÊÔ´½ÓÄÉÂÊ¡£ÂäʵÉú²úÕßÔðÈÎÑÓÉìÖÆ¶È£¬ÒÔµçÆ÷µç×Ó²úÆ·¡¢Æû³µ¡¢Ç¦Ðîµç³Ø¡¢ÒûÁÏÖ½»ù¸´ºÏ°ü×°µÈÁìÓòÎªÖØµã£¬ÃãÀøÓÐÌõ¼þµÄÉú²úÆóÒµ¼ÓËÙ½¨ÉèÄæÏòÎïÁ÷½ÓÄÉϵͳ¡£Ö§³ÖÔÙÉú×ÊÔ´½ÓÄÉÆóÒµ½¨ÉèÔÚÏßÉúÒâÆ½Ì¨£¬ÍêÉÆÏßϽÓÄÉÍøµã¡£
£¨Ê®£©ÌáÉýÂÌÉ«µÍ̼ÉÌҵƷÖÊ¡£Æð¾¢ÓÅ»¯ÉÌÒµ½á¹¹£¬Ö¸µ¼ÆóÒµÀ©´óÏȽøÊÖÒÕ¡¢³ÉÌ××°±¸¡¢¸ß¶Ë×°±¸ºÍÒªº¦Á㲿¼þÈë¿Ú£¬Ö§³ÖÆóÒµ¿ªÕ¹¹ú¼ÊÈÏÖ¤£¬ÌáÉý³ö¿ÚÉÌÆ·¸½¼ÓÖµ¡£Æð¾¢Ì½Ë÷¹ú¼ÊÖÙ²ÃЧÀÍ£¬Ç¿»¯ÐÅÓþϵͳ½¨É衣ǿ»¯ÁìÍÁ¿Ú°¶ÄÚÍâͬ·À£¬ÂäʵÂäϸ³£Ì¬»¯ÒßÇé·À¿Ø²½·¥£¬ÖþÀÎÉúÎïÇå¾²·ÀµØ£¬Ç¿»¯ÏµÍ³ÖÎÀíºÍÈ«Á´Ìõ·À¿Ø£¬½¨Éè½¡È«ÖØ´óÉúÎïÇ徲ͻ·¢ÊÂÎñÓ¦¼±Ô¤°¸£¬ÖÜÈ«ÌáÉýÉúÎïÇå¾²ÖÎÀíÄÜÁ¦¡£ÍƽøÂÌÉ«¡°Ò»´øÒ»Æð¡±ÏàÖú£¬ÉÓë¶íÂÞ˹¹þ°ÍÂÞ·ò˹¿Ë±ß½®ÇøÉú̬ÇéÐα£»¤½»Á÷ÏàÖú¡£
ËÄ¡¢½¡È«ÂÌÉ«µÍ̼ѻ·Éú³¤µÄÏûºÄϵͳ
£¨Ê®Ò»£©ÃãÀøÂÌÉ«²úÆ·ÏûºÄ¡£¼Ó´óÕþ¸®ÂÌÉ«²É¹ºÁ¦¶È£¬ÂäÕæÏàÐαê¼Ç²úÆ·¡¢½ÚÄܲúÆ·Õþ¸®²É¹ºÆ·Ä¿Çåµ¥µÈÏà¹ØÖÆ¶È£¬À©´óÂÌÉ«²úÆ·²É¹º¹æÄ£ºÍ¹æÄ££¬Öð²½½«ÂÌÉ«²É¹ºÖƶÈÀ©Õ¹ÖÁ¹úÓÐÆóÒµ¡£ÃãÀø¹¤ÒµÆóÒµÑб¬·¢²úÂÌÉ«Éè¼Æ²úÆ·£¬ÔöÌíÊг¡¹©Ó¦¡£Á÷ͨÂÌÉ«²úÆ·ÏûºÄÇþµÀ£¬ÃãÀø¸÷µØ½ÓÄɽòÌù¡¢»ý·Ö½±ÀøµÈ·½·¨Ôö½øÂÌÉ«ÏûºÄ£¬ÃãÀøµçÉÌÆ½Ì¨ÉèÁ¢ÂÌÉ«²úÆ·ÏúÊÛ×¨Çø¡£ÔöÇ¿ÂÌÉ«²úÆ·ºÍЧÀÍÈÏÖ¤ÖÎÀí£¬ÍêÉÆî¿Ïµ»úÖÆ£¬ÑÏË๥»÷ÄÜЧ¡¢Ë®Ð§¡¢ÇéÐαêʶ¡¢µçÆ÷µç×Ó²úÆ·Óк¦ÎïÖÊÏÞÖÆÊ¹ÓõÈÐé±êÐÐΪ¡£ÍƹãÂÌÉ«µçÁ¦Ö¤ÊéÉúÒ⣬ÒýÁìÈ«Éç»áÌáÉýÂÌÉ«µçÁ¦ÏûºÄ¡£
£¨Ê®¶þ£©ÌᳫÂÌÉ«µÍ̼ÉúÑÄ·½·¨¡£ÒòµØÖÆÒËÍÆ½øÉúÑÄÀ¬»ø·ÖÀàºÍ¼õÁ¿»¯¡¢×ÊÔ´»¯£¬¼ÓËÙ½¨ÉèÓëÉúÑÄÀ¬»ø·ÖÀàÏàÆ¥ÅäµÄÊÕÔË¡¢½ÓÄÉ¡¢´¦Öóͷ£ÉèÊ©£¬ÊµÏÖÉúÑÄÀ¬»ø·ÖÀà×ÊÔ´¼ÛÖµºÍ»·±£¼ÛÖµ¡£ÔúÊµÍÆ½øËÜÁÏÎÛȾȫÁ´ÌõÖÎÀí£¬¿ªÕ¹Äê¶ÈËÜÁÏÎÛȾÖÎÀíÁªºÏרÏîÐж¯¡£ÍƹãÓ¦ÓÃÒ»Áªµç×ÓÔ˵¥¡¢45ºÁÃ×ÒÔÏÂÊÝÉí½º´ø£¬ÍÆÐмòÔ¼°ü×°£¬¿ªÕ¹Ì«¹ý°ü×°ºÍËæÒâ°üװרÏîÖÎÀí£¬ÍÆÐеçÉ̼þ²»ÔÙ¶þ´Î°ü×°¡£ÔöÇ¿Ðû´«Ö¸µ¼£¬Æð¾¢Ö¸µ¼ÂÌÉ«³öÐУ¬ÉîÈ뿪չ°®¹úÎÀÉúÔ˶¯£¬Íƽø½ÚÔ¼Á¸Ê³×¨ÏîÐж¯¡¢¹âÅÌÐж¯£¬¶Å¾ø¡°Éà¼âÉÏµÄÆÌÕÅ¡±¡£¿ªÕ¹ÂÌÉ«ÉúÑĽ¨ÉèÔ˶¯£¬×öºÃÌìϽÚÄÜÐû´«ÖÜ¡¢µÍ̼ÈÕ¡¢ÇéÐα£»¤ÈÕµÈÐû´«Ô˶¯£¬Ìᳫ¼òÔ¼Êʶȡ¢ÂÌÉ«µÍ̼µÄÉúÑÄ·½·¨¡£
Îå¡¢½¨É轡ȫÂÌÉ«»ù´¡Éèʩϵͳ
£¨Ê®Èý£©Íƶ¯ÄÜԴϵͳÂÌÉ«µÍ̼תÐÍ¡£¼á³Ö½ÚÄÜÓÅÏÈ£¬ÍêÉÆÄÜÔ´ÏûºÄ×ÜÁ¿ºÍÇ¿¶ÈË«¿ØÖƶȣ¬ÍƽøÓÃÄܵÍ̼»¯¡¢µçÆø»¯¡£ÓÅÏÈÉú³¤·Ç»¯Ê¯ÄÜÔ´£¬¹æÄ£»¯¡¢»ùµØ»¯¿ª·¢·çÄÜ¡¢Ì«ÑôÄÜ×ÊÔ´£¬Íƶ¯ÉúÎïÖÊÄܳä·ÖʹÓá¢Ì滻ɢú£¬Íƽø¼Ñľ˹һÌ廯СÐͺËÄܹ©ÈȶÑÊ÷Ä££¬¿ªÕ¹µØÈÈÄÜ¡¢ÇâÄܵÈÇå½àÄÜÔ´Ó¦ÓÃÊԵ㡣Çå½à¸ßЧ¿ª·¢Ê¹Óû¯Ê¯ÄÜÔ´£¬ÉîÈëʵÑé¡°Æø»¯Áú½¡±¹¤³Ì£¬ÑÏ¿ØÐÂÔöúµç×°»úÈÝÁ¿£¬×ÅÁ¦°ü¹ÜÄÜÔ´Çå¾²Îȹ̹©Ó¦¡£Æð¾¢¹¹½¨ÐÂÐ͵çÁ¦ÏµÍ³£¬¼á³Ö¡°Ô´ÍøºÉ´¢¡±Ò»Ì廯ºÍ¶àÄÜ»¥²¹Éú³¤£¬ÓÅ»¯µçÍøÍø¼Ü½á¹¹£¬ÍƽøÍâËÍͨµÀ½¨É裬ʵÑé³ÇÏçÅäµçÍø½¨ÉèºÍÖÇÄÜÉý¼¶ÍýÏë£¬ÍÆ½øÅ©´åµçÍøË¢ÐÂÉý¼¶¡£Ìá¸ßµçÍøµ÷·åÄÜÁ¦£¬2022Äêµ×ǰ»Ä¹µ³éË®ÐîÄܵçÕ¾½¨³ÉͶ²ú£¬¼ÓËÙÍÆ½øÉÐÖ¾¡¢ÒÀÀ¼µÈµØ7¸ö×Ü×°»ú950ÍòǧÍߵijéË®ÐîÄܵçվǰÆÚÊÂÇ飬Éú³¤ÐÂÐÍ´¢ÄÜ¡£¼ÓËÙÍÆ½øÇå½à¹©Å¯£¬¿ªÕ¹Öǻ۹©Å¯ÊԵ㣬½¨ÉèÌìÏÂÖǻ۹©Èȹ¤ÒµÔÆ»ùµØ¡£¿ªÕ¹¶þÑõ»¯Ì¼²¶¼¯¡¢Ê¹ÓÃºÍ·â´æÊÔÑéÊ÷Ä££¬Íƶ¯µÈÀ뼤ԪÈÈ´ß»¯¶þÑõ»¯Ì¼ºÏ³ÉÇå½àȼÁÏÊÖÒÕ¹¤³ÌÓ¦Óã¬Ö§³ÖÈȺϳɴ߻¯Ì¼²¶¼¯Ê¹ÓÃÊ÷Ä£ÏîÄ¿É걨¹ú¼ÒµÍ̼ÊÖÒÕĿ¼¡£
רÀ¸5 ÍÆ¶¯ÄÜÔ´ÂÌÉ«Éú³¤

£¨Ê®ËÄ£©Íƽø³ÇÕòÇéÐλù´¡ÉèÊ©½¨ÉèÉý¼¶¡£ÌáÉýÎÛË®ÍøÂç´¦Öóͷ£ÄÜÁ¦£¬ÊµÑéÓêÎÛ¹ÜÍø·ÖÁ÷ˢиüй¤³Ì¡£ÌáÉý¶¼»áÎÛÄàÎÞº¦»¯´¦Öóͷ£ÂʺÍ×ÊÔ´»¯Ê¹ÓÃÂÊ£¬Ò»Á¬Íƽø³ÇÕòÉúÑÄÎÛË®´¦Öóͷ£ÌáÖÊÔöЧרÏîÐж¯£¬Ò»Á¬¿ªÕ¹Äê¶ÈÎÛË®´¦Öóͷ£¹æ·¶»¯ÖÎÀíÆÀ¹À£¬»ù±¾Ïû³ý¶¼»áºÚ³ôË®Ìå¡£¼ÓËÙ³ÇÕòÉúÑÄÀ¬»ø´¦Öóͷ£ÉèÊ©½¨Éè£¬ÍÆ½øÀ¬»øÈ¼ÉÕ·¢µç¡¢²Í³øÀ¬»ø´¦Öóͷ£¡¢ÐÞ½¨À¬»ø´¦Öóͷ£µÈÏîÄ¿½¨Éè¡£ÔöǿС΢ÆóÒµµÈÉç»áԴΣÏÕ·ÏÎOÖÐÍøÂçÖü´æÄÜÁ¦½¨É裬ÌáÉýÐÅÏ¢»¯¡¢ÖÇÄÜ»¯î¿ÏµË®Æ½£¬ÑÏ¿áÖ´ÐÐı»®ÔÊÐíÖÎÀíÖÆ¶È¡£ÌáÉýÒ½ÁÆ·ÏÎïÓ¦¼±´¦Öóͷ£ÄÜÁ¦£¬ÔöÇ¿·ÖÀàÖÎÀí£¬ÍêÉÆÍøÂçתÔË´¦Öóͷ£ÏµÍ³£¬Ö¸µ¼×öºÃÓ¦¼±´¦Öóͷ£Îï×Ê´¢±¸ÊÂÇé¡£
רÀ¸6 ÍÆ¶¯³ÇÕòÇéÐÎÂÌÉ«Éú³¤

£¨Ê®Î壩ÌáÉý½»Í¨»ù´¡ÉèÊ©ÂÌÉ«Éú³¤Ë®Æ½¡£×é֯ʵÑé¡¶¹ØÓÚÍÆ¶¯»ù´¡ÉèÊ©¸ßÖÊÁ¿Éú³¤µÄʵÑ鼯»®¡·¡£½«Éú̬»·±£ÀíÄî¹á´®½»Í¨»ù´¡ÉèÊ©ÍýÏë¡¢½¨Éè¡¢ÔËÓªºÍά»¤È«Àú³Ì£¬Ìá¸ßн¨½»Í¨ÉèÊ©ÂÌÉ«±ê×¼£¬Æð¾¢´òÔìÂÌÉ«¹«Â·¡¢ÂÌÉ«Ìú·¡¢ÂÌÉ«¿Ú°¶¡¢ÂÌÉ«¿Õ¸Û¡£½øÒ»²½ÍêÉÆ¸ßËÙÌúÂ·Íø£¬Íƽø¼ÈÓÐÌú·µçÆø»¯Ë¢Ð£¬´òÔìÒÔ¹þ¶û±õΪÖÐÐĵĿìËÙ½»Í¨È¦¡£¼ÓËÙÂÌÉ«½»Í¨»ù´¡ÉèÊ©½¨É裬ÓÐÐòÍÆ½ø³äµç×®¡¢ÅäÌ×µçÍø¡¢¼Ó×¢£¨Æø£©Õ¾¡¢¼ÓÇâÕ¾µÈ»ù´¡ÉèÊ©½¨Éè¡£µ½2025Ä꣬Á¦ÕùÐÂÔöÖÖÖÖ³äµçÖÕ¶Ë1.7Íò¸öÒÔÉÏ¡£ÍƹãÂÌÉ«ÕÕÃ÷£¬ÒÔ¶¼»áõè¾¶¡¢ËíµÀÕÕÃ÷½ÚÄÜË¢ÐÂÎªÖØµãʵÑéÂÌÉ«ÕÕÃ÷¹¤³Ì¡£
£¨Ê®Áù£©¸ÄÉÆ³ÇÏçÈ˾ÓÇéÐΡ£Í³³ï¶¼»áÉú³¤ºÍÇå¾²£¬ÓÅ»¯¿Õ¼ä½á¹¹£¬ºÏÀíÈ·¶¨¿ª·¢Ç¿¶È£¬ÃãÀø¶¼»áÁô°×ÔöÂÌ¡£ÔöÇ¿¶¼»á·ÀºéÅÅÀÔÄÜÁ¦¡£¿ªÕ¹ÂÌÉ«ÉçÇø½¨ÉèÐж¯£¬¶¦Á¦´ó¾ÙÉú³¤ÂÌÉ«ÐÞ½¨£¬½¨ÉèÂÌÉ«ÐÞ½¨±êÊ¶ÖÆ¶È£¬Á¬Ïµ³ÇÕòÀϾÉÐ¡ÇøË¢ÐÂÍÆ¶¯ÉçÇø»ù´¡ÉèÊ©ÂÌÉ«»¯ºÍ¼ÈÓÐÐÞ½¨½ÚÄÜˢС£¼ÓËÙÍÆ½øÅ©´åÈ˾ÓÇéÐÎÕûÖΣ¬ÒòµØÖÆÒËÍÆ½øÅ©´å¸Ä²Þ¡¢ÉúÑÄÀ¬»ø´¦Öóͷ£ºÍÎÛË®ÖÎÀí¡¢´åÈÝ´åòÌáÉý¡¢ÐæÂäÂÌ»¯ÃÀ»¯µÈ£¬½¨ÉèÒ»Ñùƽ³£ÔËÐйܻ¤»úÖÆ£¬Íƹ㡰Áú½Ãñ¾Ó¡±ÊÔµãÂÄÀú¡£
Áù¡¢¹¹½¨Êг¡µ¼ÏòµÄÂÌÉ«ÊÖÒÕÁ¢Òìϵͳ
£¨Ê®Æß£©ÃãÀøÂÌÉ«µÍ̼ÊÖÒÕÑз¢¡£ÊµÑéÂÌÉ«ÊÖÒÕÁ¢Òì¹¥¹ØÐж¯£¬Î§ÈƽÚÄÜ»·±£¡¢Çå½àÉú²ú¡¢Çå½àÄÜÔ´µÈÂÌÉ«µÍ̼ѻ·Éú³¤ÁìÓò¿ªÕ¹Òªº¦ÊÖÒÕÑз¢¡£ÅàÓý½¨ÉèÒ»ÅúÊ¡¼¶ÂÌÉ«ÊÖÒÕÁìÓò¹¤³ÌÊÖÒÕÑо¿ÖÐÐÄ¡¢ÖصãʵÑéÊÒµÈÖÖÖÖÁ¢Òì»ùµØÆ½Ì¨£¬Ö§³ÖÖÖÖÖ¿ÆÑÐÆ½Ì¨Æô¶¯ÂÌÉ«µÍÌ¼Ç°ÑØÊÖÒÕÑо¿¡£ÃãÀøÆóÒµÓë¸ßУ¡¢¿ÆÑÐÔºËùÁªºÏ×齨ÂÌÉ«µÍ̼ѻ·Éú³¤ÁìÓòÖÖÖֿƼ¼Á¢Òì»ùµØ£¬Ôö½ø²úѧÑÐÐͬÁ¢Òì¡£
£¨Ê®°Ë£©¼ÓËٿƼ¼Ð§¹ûת»¯¡£Æð¾¢Ê¹ÓÃÊ×̨£¨Ì×£©ÖØ´óÊÖÒÕ×°±¸Õþ²ßÖ§³ÖÂÌÉ«ÊÖÒÕÓ¦Óã¬ÍƹãÓ¦Óá°½Ò°ñ¹Ò˧¡±ÖƵȿƼ¼ÏîÄ¿×é֯ģʽ¡£Ç¿»¯¶Ô¶í¿Æ¼¼Á¢ÒìÏàÖú¡£Ê©Õ¹Óë¹ã¶«¡¢ÉîÛÚ¶Ô¿ÚÏàÖúÓÅÊÆ£¬ÅàÓýʵÑéÕ½ÂÔÐÔÆì½¢ÏîÄ¿¡£ÍƽøÂÌÉ«µÍ̼¿Æ¼¼Ð§¹ûת»¯£¬ÍƹãÓ¦ÓüõÎÛ½µÌ¼ÊÖÒÕ¡£
Æß¡¢ÍêÉÆÂÌÉ«µÍ̼ѻ·Éú³¤µÄÕþ²ß°ü¹Üϵͳ
£¨Ê®¾Å£©Ç¿»¯Ö´·¨¼àÊÓ¡£ÒÀ·¨ÑÏË๥»÷ÉæÉú̬ÇéÐÎÎ¥·¨·¸·¨ÐÐΪ£¬ÍƽøÉú̬ÇéÐα£»¤×ÛºÏÐÐÕþÖ´·¨ÓëÐÌÊÂ˾·¨¸ßЧÏνӡ£
£¨¶þÊ®£©½¡È«ÂÌÉ«ÊշѼÛÇ®»úÖÆ¡£ÂäʵÎÛË®´¦Öóͷ£ÊÕ·ÑÕþ²ß£¬ÍêÉÆÉúÑÄÀ¬»ø´¦Öóͷ£ÊÕ·ÑÖÆ¶È¡£Âäʵ½ÚÄÜ»·±£µç¼ÛÕþ²ß£¬ÍêÉÆ¸ßºÄÄÜ¡¢¸ßÎÛȾºÍ²úÄÜÑÏÖØ¹ýÊ£ÐÐÒµ²î±ð»¯µç¼ÛÕþ²ß¡£ÉîÈëÍÆ½øÅ©ÒµË®¼Û×ÛºÏˢУ¬ÅäÌ×½¨Éè¼ÆÁ¿ÉèÊ©£¬½¡È«½ÚË®¼¤Àø»úÖÆ¡£ºÏÀíÖÆ¶©×ÔÈ»ÆøÖն˼ÛÇ®£¬ÒòµØÖÆÒËʵÑé×ÔÈ»ÆøÌæ»»£¬ÍØÕ¹×ÔÈ»ÆøÊ¹ÓÃÁìÓò¡£
£¨¶þʮһ£©¼Ó´ó²ÆË°Ö§³Ö¡£Æð¾¢ÕùÈ¡ÖÐÑëÔ¤ËãÄÚרÏî×ʽð£¬Ö§³ÖÇéÐλù´¡ÉèÊ©²¹¶Ì°åÇ¿ÈõÏî¡¢ÂÌÉ«»·±£¹¤ÒµÉú³¤¡£Æð¾¢Ì½
Ë÷ÂÌɫ֯ÔìÏà¹Ø°ïÖúÕþ²ß¡£Í³³ïʹÓÃÏÖÓÐÏà¹Ø×¨Ïî×ʽ𣬶ÔÇкÏÖ§³ÖÌõ¼þµÄ½ÚÄܼõ̼ÏîĿʵÑéºÍÊÖÒÕÑз¢¸øÓèÖ§³Ö¡£¼Ó´óÐû´«¹á³¹ÂÌÉ«µÍ̼˰ÊÕÓÅ»ÝÕþ²ßÁ¦¶È£¬Æ¾Ö¤¹ú¼Òͳһ°²ÅÅ£¬×öºÃ×ÊԴ˰Õ÷ÊÕºÍË®×ÊÔ´·Ñ¸Ä˰ÊÔµãÊÂÇ飬³ǫ̈ȫʡˮ×ÊԴ˰ˢÐÂÊÔµãʵÑé²½·¥¡£
£¨¶þÊ®¶þ£©¶¦Á¦´ó¾ÙÉú³¤ÂÌÉ«½ðÈÚ¡£³ä·ÖÑéÕ¹¡°Ð˰²ÁëÉúÌ¬ÒøÐС±Æ½Ì¨×÷Óã¬ÍêÉÆÏîÄ¿²ß»®¶Ô½Ó¡¢¼Ûֵת»»¡¢×ʽðÑ»··ÖÅÉ¡¢ÏîÄ¿î¿ÏµµÈÊÂÇé»úÖÆ£¬Íƽø×ÔÈ»Éú̬×ÊÔ´µÄ´¢±¸¡¢ÕûÀí¡¢ÌáÉý¡¢×ª»»ºÍ¿ª·¢Ê¹Óã¬Âòͨ×ÊÔ´-×ʲú-×ÊÔ´-²Æ²úת»¯Í¨µÀ¡£À©´óÂÌÉ«ÐÅ´û¡¢ÂÌɫծȯ¹æÄ££¬ÓÐÐòÍÆ½øÂÌÉ«°ü¹Ü£¬ÂäʵºÃ¹ú¼Ò¶Ô½ðÈÚ»ú¹¹ÂÌÉ«½ðÈÚÒµ¼¨ÆÀ¼ÛÉóºËÒªÇó¡£ÔöÇ¿ÆÕ»Ý½ðÈÚºÍÂÌÉ«½ðÈÚϵͳ½¨É裬¼ÓËÙÕþ¸®ÐÔÈÚ×ʵ£±£ÏµÍ³½¨É裬¼Ó´ó¶ÔʵÌ徼á¢ÖÐС΢ÆóÒµÖ§³ÖÁ¦¶È£¬»º½âÈÚ×ÊÄÑÈÚ×ʹóÎÊÌâ£¬ÍÆ¶¯ÆóÒµÈÚ×ʱ¾Ç®¼á³ÖºÏÀíˮƽ¡£Ö§³ÖÇкÏÌõ¼þµÄÂÌÉ«¹¤ÒµÆóÒµÉÏÊÐÈÚ×Ê£¬ÎªÊ¡ÄÚÂÌÉ«¹¤ÒµÖصãÆóÒµÁ¿ÉíÍÆËÍÕþ²ß¡£
£¨¶þÊ®Èý£©ÂäʵÂÌÉ«±ê×¼¡¢ÂÌÉ«ÈÏÖ¤ºÍͳ¼Æ¼à²âÖÆ¶È¡£Âäʵ¹ú¼Ò¸÷ÏîÂÌÉ«±ê×¼£¬Ö´Ðйú¼ÒÂÌÉ«ÈÏÖ¤ÖÆ¶È£¬ÃãÀø²¢×ÊÖúÓÐÒâÔ¸µÄÆóÒµ¿ªÕ¹ÂÌÉ«²úÆ·ÈÏÖ¤¡£ÔöǿһÑùƽ³£È«Ê¡ÄÜÔ´Éú²ú¡¢ÏûºÄµÈÁìÓòͳ¼Æ¼à²âºÍÐÅÏ¢¹²ÏíÊÂÇ飬¿ªÕ¹¹æÄ£ÒÔÉϹ¤Òµ½ÚÄÜ»·±£¼à²â¡¢Çå½àÄÜÔ´Éú²úºÍÏûºÄ¼à²â¡£
£¨¶þÊ®ËÄ£©ÅàÓýÂÌÉ«ÉúÒâÊг¡»úÖÆ¡£Ì½Ë÷¿ªÕ¹ÅÅÎÛȨ¡¢ÓÃÄÜȨ¡¢ÓÃˮȨ¡¢Ì¼ÅÅ·ÅȨÊг¡»¯ÉúÒâ¡£Æð¾¢¼ÓÈëÌìÏÂ̼ÅÅ·ÅȨÉúÒâÊг¡½¨É衣̽Ë÷½¨ÉèȫʡÓÃÄÜȨÉúÒâÊг¡£¬×öºÃÓÃÄÜȨÉúÒâÊг¡ÓëÄܺÄË«¿ØÊÂÇéµÄÏνӡ£
£¨¶þÊ®Î壩¼ÓËÙÍÆ½øÉú̬²úÆ·¼Ûֵת»»¡£ÂäʵºÃ¡¶ºÚÁú½Ê¡½¨É轡ȫÉú̬²úÆ·¼ÛֵʵÏÖ»úÖÆµÄʵÑéÒâ¼û¡·¡£Íƽø´óÐ˰²Áë¡¢ÒÁ´º¡¢ÆëÆë¹þ¶û¡¢Ëç±õµÈµØ¿ªÕ¹Á¢Òìʵ¼ù£¬Íƶ¯É¹¤¼¯ÍÅ´¢±¸¿ª·¢ÁÖҵ̼»ãÏîÄ¿£¬ÕùÈ¡¹ú¼ÒÊԵ㡣×ܽáÊÔµãÂÄÀú£¬³ǫ̈ȫʡÉú̬²úÆ·¼ÛÖµºËËãÖ¸ÄÏ¡£¿ªÕ¹ÉÁÖ¡¢²ÝÔ¡¢ÊªµØ¡¢ÍÁÈÀ¡¢¶³ÍÁÒÔ¼°Å©Òµ¹Ì̼¼õÅÅ»ù´¡Ñо¿£¬½øÒ»²½ÃþÇåÎÒʡ̼»ã´æÁ¿ºÍÔöÁ¿¡£¼Ó´ó̼»ãÌØÊâÊÇÁÖҵ̼»ãÏîÄ¿¿ª·¢Á¦¶È£¬ÔöÇ¿ÁúÔÁ¡¢Éî¹þ¿çÊ¡ÏàÖú½»Á÷£¬Íƶ¯Ì¼»ãÏîÄ¿¿çÇøÓòÉúÒâ¡£
°Ë¡¢ÈÏÕæ×¥ºÃ×é֯ʵÑé
£¨¶þÊ®Áù£©ÔöÇ¿×éÖ¯Ïòµ¼¡£ÒÀÍÐÊ¡ÍÆ½øÌ¼´ï·å̼ÖкÍÊÂÇéÏòµ¼Ð¡×齨Éèר°à£¬Í³³ïÍÆ½ø½¨É轡ȫÂÌÉ«µÍ̼ѻ·Éú³¤¾¼ÃϵͳÓйØÊÂÇé¡£¸÷Óйز¿·ÖÒªÔöÇ¿ÐͬÅäºÏ£¬ÐγÉÊÂÇéÐÁ¦¡£Ê¡·¢¸ÄίҪǿ»¯Í³³ïе÷£¬ÊµÊ±ÊáÀí×ܽá¸÷µØ¡¢¸÷Óйز¿·ÖÂÌÉ«µÍ̼ѻ·Éú³¤µÄЧ¹û¡¢ÂÄÀú¡¢×ö·¨¡£
£¨¶þÊ®Æß£©×¥ºÃ¹á³¹Âäʵ¡£¸÷µØÒªÂäʵÖ÷ÌåÔðÈΣ¬¸÷Óйز¿·ÖҪʩչְÄÜ×÷Óã¬ÔÚ×¥ÂäʵÉÏͶÈë¸ü´ó¾«Éñ£¬½«ÂÌÉ«µÍ̼ѻ·Éú³¤×÷Ϊ¸ßÖÊÁ¿Éú³¤µÄÖ÷ÒªÄÚÈÝ£¬Öƶ©ÍêÉÆÏà¹ØÅäÌ×Õþ²ß£¬±£Öʱ£Á¿Íê³É¸÷ÏîʹÃü¡£
£¨¶þÊ®°Ë£©ÓªÔìÓÅÒìÆø·Õ¡£ÖÖÖÖÐÂÎÅýÌåÒª½²ºÃÎÒÊ¡ÂÌÉ«µÍ̼ѻ·Éú³¤¹ÊÊ£¬¶¦Á¦´ó¾ÙÐû´«È¡µÃµÄÏÔÖø³É¼¨£¬Æð¾¢ÕÅÑïÏȽøµä·¶£¬ÊÊÊ±ÆØ¹â¸ºÃæµä·¶£¬ÎªÂÌÉ«µÍ̼ѻ·Éú³¤ÓªÔìÓÅÒìÆø·Õ¡£








